![图片[1]-河南义马二期空分20000m3h制氧工程工艺管道吹扫方案-资料所](https://ziliaosuo.oss-cn-shanghai.aliyuncs.com/wp-content/uploads/2025/07/image-19.png)
目 录
- 工程概况……………………………………………………1
- 编制依据……………………………………………………1
- 管道吹扫……………………………………………………1
- 质量保证措施………………………………………………9
- 安全措施……………………………………………………9
- 工机具材料…………………………………………………9
- 工程概况
河南义马二期空分20000m3/h制氧工程工艺管道总计5000余米。管道介质包括氧气、氮气、氩气、空气等,管道在压力试验合格后,组织进行吹扫工作。
- 编制依据
- 现有川空提供的有关资料。
- 《工业金属管道工程施工及验收规范》
- 编制依据
- 管道吹扫
- 概述
- 管道吹扫
管道吹扫前,不应安装孔板,过滤器,吹扫的顺序应按主、支管、疏排管依次进行。吹扫出的赃物不得进入已合格的管道。吹扫前应检查管道支、吊架的牢固程度,必要时予以加固。吹扫时应设置禁区,吹扫压力不得超过容器和管道的设计压力,流速不小于20m/s。吹扫禁油管道时,气体中不得含油。吹扫过程中,当目测排气无烟尘时,应在排气口设置帖白布或涂白漆的木制靶板检验,5分钟内靶板上无铁锈、尘土、水分及其它杂物,应为合格。
- 在吹扫前应具备下列条件
- 空压机试车完毕,具备运转条件。
- 空分设备安装完毕。
- 所有电动、气动、手动阀门安装完毕,并进行完调试、校对,具备使用条件。
- 分子筛切换阀校对完毕,并具备使用条件。
- 管道吹扫
- 在吹扫前应具备下列条件
3.1仪表气管线的吹扫
该管线的吹扫借助从原来空分车间气源来进行吹扫。由于气源的流量有限,就需要采用爆破法进行吹扫,即用σ=1㎜石棉板封住一个出口,其余管道出口加盲板或关闭阀门,当压力达到一定时,把石棉板爆破,使灰尘等杂质一起吹出管道。次数不少于3次,检查合格后方可使用。注意:吹扫时要互相联系,爆破后,及时关闭主阀,以免影响一期生产。
3.2进空冷塔之前空气管道吹扫。
(1)、 该管线的吹扫是在空压机具备启动条件后,由空压机提供的压力空气进行吹扫。
(2)、 该系统吹扫时,关闭FV1015、FV1601A阀及其旁通,在空气冷却塔空气进口处设置木制靶板,靶验合格后,在空冷塔空气进口处阀门关闭,分别吹除阀门FV1015,FV1601A管路及其旁通管路,由空压系统送气吹扫数次直至吹扫出气体无杂质,进入下一步。
3.3出空冷塔至吸附器空气管道的吹扫,首先进行空冷塔的吹扫,然后进行管道吹扫。
(1)、 阀门V1112、HV1209、HV1210、HV1211,HV1212及工厂杂用管线中阀门关闭,打开HV1201,HV1202,HV1203,HV1204,吸附器进口处加靶板,直至靶验合格,吸附器进口处靶板拆除,并盲住。
(2)、打开工厂杂用管线阀门,吹扫至打靶合格,并关闭阀门。
(3)、打开阀门V1112,吹扫至合格后,关闭此阀门。
(4)、打开阀门HV1211,HV1212,吹扫至合格后,关闭这两个阀门。
(5)、打开阀门HV1209,HV1210,吹扫至合格后,关闭这两个阀门。
3.4分子筛出口至冷箱前管道吹除。
(1)、拆除压力空气进仪表系统前孔板,纯化系统回增压机管道上孔板,关闭阀门HV1205,HV1206,V1223,V1225,V1228,PV1028及仪表空气管道上阀门,与冷箱接口处加靶板,由空压系统提供气源进行吹扫,直至合格后,在冷箱板处加盲板。
(2)、打开阀门PV1028,直至吹扫合格后,关闭此阀门。
(3)、分别打开仪表管线上阀门,直至吹扫合格后关闭。
(4)、打开阀门V1228,直至吹扫合格后关闭。
(5)、打开阀门V1223,在几台液体泵的加温气体管到进口处加临时管道,分别吹扫,直至吹扫合格后关闭阀门V1223。
(6)、打开阀门HV1205,HV1206,直至吹扫合格后关闭。
(7)、打开阀门V1225,污氮气与冷箱连接处加盲板,关闭阀门V1112,蒸汽加热器的污氮气进、出口处加盲板,污氮气进水冷塔进口处进行打靶,合格后加盲板;蒸汽加热器进口处打靶,合格后管道与设备连接好;打开阀门V1221,关闭阀门V1220,V1222,V1219,V1217,吹扫合格后关闭;拆除蒸汽加热器污氮气出口盲板,打开阀门HV1205,HV1206,吹扫合格后关闭;最后打开阀门V1112,直至吹扫合格。
3.5 高压空气管道吹扫
关闭阀门FV1025,在高压管道与冷箱接口处打靶,合格后加盲板;打开阀门FV1025,进行吹扫。
3.6 中抽空气管道吹扫
关闭阀门VR1025,FCV401,密封气管线阀门,拆除增压机过滤器,直至吹扫合格后增压机空气进口处完成连接,增压机空气出口处加盲板;打开阀门FCV401,关闭V402,断开管道与冷却器连接吹扫,合格后恢复连接,拆除空气出口处盲板,吹扫增压机空气出口处管道,合格后恢复连接;打开阀门V402,吹除中抽空气与冷箱接口间管道,直至打靶合格。
3.7高压氧气管道:从泵进口引入气源,试压完成后,卸压,拆除冷箱出口盲板,去外网的阀门关闭,水浴式汽化器加闷板,阀门FCV102B关闭,吹扫阀门SV208管线,依次吹扫直至系统合格。
3.8中压氮气管道:从泵进口引入气源,试压完成后,卸压,拆除冷箱出口盲板,依次吹扫FCV105A,FCV105B,SV209及外网管道。
4、空分保冷箱内设备管道吹扫
4.1目的:去除管道内残存的水分、杂质和灰尘。
4.2用气:出分子筛纯化系统的常温干燥空气。
4.3注意事项:在吹扫过程中,经常检查各吹除口气量大小,并经常调节,以保证每条管线均匀吹刷,直至吹除气中不含水分和灰尘为止。
4.4具体操作中注意事项
吹扫工作可分区域、分片段,按压力高低逐步进行,可先设备,后管道。按流程由里向外吹扫。
(1)、压力:中压系统应保持0.25~0.4Mpa。
低压系统应保持0.04~0.05Mpa。
(2)、为防止塔外杂质带入塔内应首先对空气、污氮、增压气管道进行吹除,(此时应与冷箱脱开)待吹除干净后,再与连接。
(3)、增压机进出口、工艺氩泵、中压氩泵进出口端加盲板。
(4)、拆除各计量用流量孔板。
(5)、增压空气管道应与膨胀机、增压机端脱开,并对增压机采取有效与保护。
(6)、操作中应注意各阀门的动作情况,发现问题及时处理。
(7)、后期吹除仪表管道确保气量压力正常。
(8)、吹扫完毕后,将各阀置于完全关闭状态。
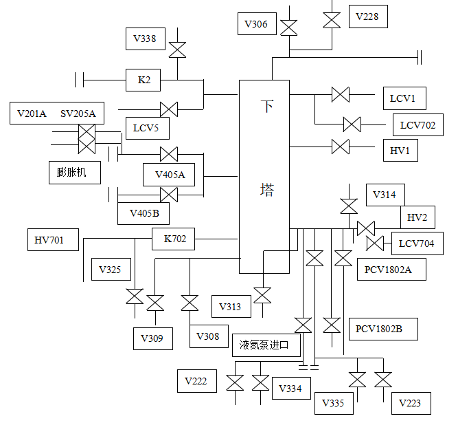
4.5吹扫线路
(1)、中压:
![图片[2]-河南义马二期空分20000m3h制氧工程工艺管道吹扫方案-资料所](https://ziliaosuo.oss-cn-shanghai.aliyuncs.com/wp-content/uploads/2025/07/image-20.png)
与冷箱连接处加盲板闷住,关闭阀门V338,LCV5,V201A,SV205A,HV701,V325,V309,V308,V313,V222,V334,V335,V223,PCV1802B,LCV704,HV2,V314,HV1,LCV702,LCV1,V306,打开阀门V228,开始吹扫,合格后关闭,打开阀门V306,吹扫合格后关闭,依次打开阀门,直至吹扫合格。
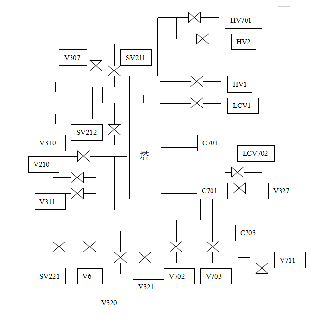
(2)、低压:
![图片[3]-河南义马二期空分20000m3h制氧工程工艺管道吹扫方案-资料所](https://ziliaosuo.oss-cn-shanghai.aliyuncs.com/wp-content/uploads/2025/07/image-21.png)
与冷箱连接处加闷板,阀门V307,SV211,V310,V210,V311,SV212,SV221,V6,V320,V321,V702,V703,V711,V327,LCV702,LCV1,HV1,HV2,打开阀门HV701,开始吹扫直至整个系统合格后,关闭所有阀门。
(3)、低压氮气管道:关闭阀门V302,V339,打开HV3,吹扫合格后关闭,打开阀门V302,依次吹扫至合格。
(4)、膨胀机空气管道:关闭阀门V230,V341,V301,打开阀门FCV401,膨胀机连接处加闷板,开始吹扫,合格后关闭阀门,打开下一个阀门,依次吹扫至系统合格。
(5)、中压氮气管道:泵出口处,冷箱连接处加闷板,关闭阀门V337,SV220,HV3,V303,PCV1802A,打开PCV1802B,依次吹扫至系统合格。
(6)、高压空气管道:打开阀门LCV5吹扫至合格。
(7)、高压氧气管道:依次吹扫阀门V304,V333,SV218,LCV1701A,LCV1701B,V332,SV217,PCV1702A,PCV1702B至系统合格。
- 质量保证措
- 建立质量保证体系,确定一把手质量负责制。
- 对吹扫人员进行质量教育。
- 编制吹扫方案,建立吹扫体系。
- 质量保证措
4、 吹扫时应使气体沿管道的通过速度不小于工作速度的2倍。
- 安全措施
- 吹扫时各工序要有专人控制。
- 要设置禁区,管道排气端口区域要有专人看守 。清理附近杂物,禁止任何人靠近。
- 工现场充分利用“三宝”,进入现场施工必须戴好安全帽,高空作业必须要系安全带。
- 夜间施工应有充分照明。
- 在恢复管道盲板时,必须确定该管道的截止阀已被关闭,并检查管口处是否还有吹扫气体吹出。
- 安全措施
- 施工机具及材料
- δ=10钢板 0.5吨
- 白布 100尺
- 耐高压石棉橡胶板 50Kg
- 施工机具及材料












暂无评论内容